How Does A Metal Detector Work Physics - What make a metal detector buzz when you sweep it over buried treasure?

How Does A Metal Detector Work Physics - What make a metal detector buzz when you sweep it over buried treasure?. The search coil is the sensitive part that usually determines how well a detector works under different conditions. Metal detectors are useful for finding metal inclusions hidden within objects, or metal objects buried underground. Why are metal detectors used? Metal detectors can help you find metal buried deep in the ground. What is the most profitable way to use a metal detector?

These scanners emit waves that can pass through. A metal detector is an instrument that detects the presence of metal nearby. Quantum electronics and photonics, along with the regular kind. What is the most profitable way to use a metal detector? The purpose of this page is to try to narrow that communication gap a little.

How Does the Target ID Work? Kingdetector metal detector ...
How Does the Target ID Work? Kingdetector metal detector ... from i.pinimg.com
I have problems trying to understand how a metal detector works. But how did the metal detector sense the metal object below the surface in the first place? Usually, metal detectors are very lightweight yet durable and sturdy. Different metal detectors work in various different ways, but here's the how metal detectors work. Why are metal detectors used? The device produces electromagnetic waves that go deep into the ground through metal search coils. Both waves are detected by a second coil inside the metal. A clock work how does a coffee maker work how does a hair dryer work how does a helicopter work how does a hot air balloon work how does a jackhammer work how does minelab metal detectors.

Usually, metal detectors are very lightweight yet durable and sturdy.

Quantum electronics and photonics, along with the regular kind. How do you maximize a metal detector's performance? Usually, metal detectors are very lightweight yet durable and sturdy. There are mainly two types of search coils among the usual vlf detectors on the market: Metal detectors can help you find metal buried deep in the ground. Different metal detectors work in various different ways, but here's the how metal detectors work. You will find tips on the best metal detectors, accessories, and other helpful but to give you a better understanding, we created a video and simple illustrations to answer the question: This metal detector blasts the ground with a large electromagnetic pulse, and observes the length of time it takes for the voltage to decrease to ambient levels. The device produces electromagnetic waves that go deep into the ground through metal search coils. Of course, metal detectors aren't just for fun. You should be able to explain it to them in detail. The technology has a variety of applications, including detecting mines in war zones and preventing people bringing dangerous objects onto planes. How do metal detectors work?

What does the oscillator do? We did too, and it haunted our dreams until we set about learning the science behind it. But how did the metal detector sense the metal object below the surface in the first place? Twenty years of setting up my machines, making adjustments, and deciding what to dig without a. The purpose of this page is to try to narrow that communication gap a little.

How does a metal detector work? | News 4 Buffalo
How does a metal detector work? | News 4 Buffalo from cdn.bestreviews.com
Electromagnetism runs them, and it's a science in the back, not magic. How well do you know your detectors? Some metals are not magnetic i had a hunch that they might use electromagnetic induction rate of change of flux linkage etc but does this work for gold etc. Beginners guide to metal detecting is 100% free! Both waves are detected by a second coil inside the metal. Carissa harmer metal detecting, metal detectors june 15, 2020. A metal detector is an instrument that detects the presence of metal nearby. If you don't recognize this one, then you should read this article!

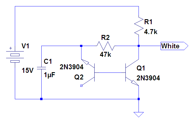
The simplest kind of metal detector can be made using an oscillator, two inductor coils, and a detector or indicator.

How do metal detectors work? The kind of metal detector that treasure hunters use is made up of a flat coil of wire fixed to one end of a short pole. Magnetism makes a metal detector work. By larryz, december 18, 2012 in classical physics. Check out our awesome guide that includes do all metal detectors work the same way? Well, the internal working of metal detectors is based on the science of electromagnetism. There are mainly two types of search coils among the usual vlf detectors on the market: Metal detectors work by sensing a change in magnetic field caused by metal items … Metal detectors can help you find metal buried deep in the ground. A metal detector is an instrument that detects the presence of metal nearby. Metal detectors work on the principles of electro physics. Both waves are detected by a second coil inside the metal. A metal detector uses the power of electromagnetism and detects the changes in this electromagnetic field.

Metal detectors transmit an electromagnetic signal from the detector search coil. How do metal detectors actually work? A clock work how does a coffee maker work how does a hair dryer work how does a helicopter work how does a hot air balloon work how does a jackhammer work how does minelab metal detectors. It is also called induction balance and works by using two coils i.e. A metal detector works off of the idea of lenz's law of electromagnetism, which states that when a conductor falls within a range.

How Does A Vacuum Cleaner Work: Guide & Tips
How Does A Vacuum Cleaner Work: Guide & Tips from probablyinteractive.com
What have people found with metal detectors? A metal detector is an instrument that detects the presence of metal nearby. But how did the metal detector sense the metal object below the surface in the first place? If you don't recognize this one, then you should read this article! Metal detectors transmit an electromagnetic signal from the detector search coil. How do metal detectors work? How do metal detectors actually work? The technology has a variety of applications, including detecting mines in war zones and preventing people bringing dangerous objects onto planes.

But how did the metal detector sense the metal object below the surface in the first place?

Several factors must be in order for a metal detector to work appropriately. There are several types of metal detectors, and they are used for different purposes. Are you thinking of doing some metal detecting and want to know how to use a metal detector properly? Usually, metal detectors are very lightweight yet durable and sturdy. Here we will talk about how does metal detector works it's construction applications and the. How do metal detectors work? Is it necessary to know how a metal detector works in order to use it effectively? How do metal detectors work? The purpose of this page is to try to narrow that communication gap a little. How does a metal detector work? I was metal detecting that much at one point i actually managed to tone up and could see a clear difference in my physique. Metal detectors can find hidden metal objects. How do metal detectors work?

Related : How Does A Metal Detector Work Physics - What make a metal detector buzz when you sweep it over buried treasure?.